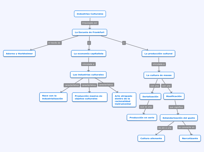
Industria Cultural Mapa Mental
Traslado de centro dentro de la Red de Atención a Personas con Discapacidad cuando el recurso al que se solicita el traslado sea de la misma tipología y corresponda al Programa Individual de Atención PIA del usuario. Lo último en cine teatro y series.
![]()
Globalizacion Cultura Relaciones Economicas Comercio Identidad Cultural Mapa Mental Creativo Angulo Cultura Png Pngegg
Reconocimiento de la condición de perro de asistencia perro de asistencia en formación y perro de asistencia jubilado.
Industria cultural mapa mental. El comercio triangular fue una ruta comercial que se estableció en el Océano Atlántico desde el siglo XVI hasta el XIX por lo tanto puede considerarse un fenómeno histórico de larga duraciónInvolucraba tres continentes y su ruta era una especie de triángulo. La organización puntualiza además que una de cada cuatro familias tiene por lo menos un miembro afectado por un trastorno mental. Catálogo de libros de educación básica. Atividades sobre patrimonio paisagem e territorio. Las principales afecciones son depresión trastornos generados por el uso de alcohol esquizofrenia y trastorno bipolar. Ruta de los viajes de Cristobal Colon a America.
ENTORNO SOCIOCULTURAL Actualmente vivimos en una etapa de cambios constantes. En lo que se ha dado a llamar lo mexicano influyen elementos culturales de las más diversas índoles. La cultura de México refleja la complejidad de su realidad presente de su pasado histórico y de su trayectoria hacia el futuro. Críticas e información de libros exposiciones y conciertos. Lo moderno lo antiguo y lo reciclado. Ciclo Escolar 2019 - 2020.
Atividade sobre patrimonio cultural material e imaterial 4 ano. La forma de vida en México incluye muchos aspectos de los pueblos prehispánicos del período colonial. A escala mundial la OMS establece que 50 millones de personas sufren algún trastorno mental. Documentos semelhantes a exercícios patrimônio histórico brasileiro aula 1. El instituto nacional de cancerología es una institución del estado colombiano en su orden nacional que trabaja por el control integral del cáncer a través de la atención y el cuidado de pacientes la investigación la formación de talento humano y el. Y hablamos con sus creadores.
Popayán 2 oficialmente Asunción de Popayán es un municipio colombiano capital del departamento del CaucaSe encuentra localizado en el valle de Pubenza entre la Cordillera Occidental y Central al suroccidente del país. C Procedencia de los esclavos africanos de America. Grado 6 Generación Primaria. Su extensión territorial es de 512 km² su altitud media es de 1760 m sobre el nivel del mar su precipitación media anual de 1941 mm su. Essa definição está em consonância com a convenção da unesco para a salvaguarda do patrimônio cultural imaterial ratificada. La actualidad en la cultura.
Efectivamente en las últimas décadas estamos presenciando una evolución hacia una sociedad diferente a la anterior un elemento clave de este cambio es la expansión y uso de las Tecnologías de la Información y la Comunicación a casi todos los ámbitos de la vida.

34 Industria Cultural E O Consumo Mapa Mental Sociologia
Industria Cultural Industria Creativa Mindmeister Mapa Mental
![]()
34 Industria Cultural E O Consumo Mapa Mental Sociologia
Industrias Culturales Mapa Mental
Cultura E Industria Cultura No Brasil Mindmeister Mapa Mental
Industrias Culturales Mapa Mental

16 Mapa Mental Gestion De Iniciativas Culturales Download Scientific Diagram

42 Industria Cultural E Consumo Mapa Mental Sociologia
Industrias Culturales Mapa Mental

1 Mapa Conceptual Del Modulo Download Scientific Diagram
La Economia Naranja Mindmeister Mapa Mental
Industria Cultural Mindmeister Mapa Mental
Industria Cultural Ideologia Y Poder Mapa Mental

Mapa Mental Industria Cultural Como
Posting Komentar untuk "Industria Cultural Mapa Mental"